返回首页
首页
走进梦娜
+
社会责任自评报告
质量诚信自评报告
质量奖自评报告
浙江制造自评报告
国内外市场
视频中心
品牌中心
加盟梦娜
+
加盟优势
加盟流程
人事招聘
新闻资讯
知识库
联系我们
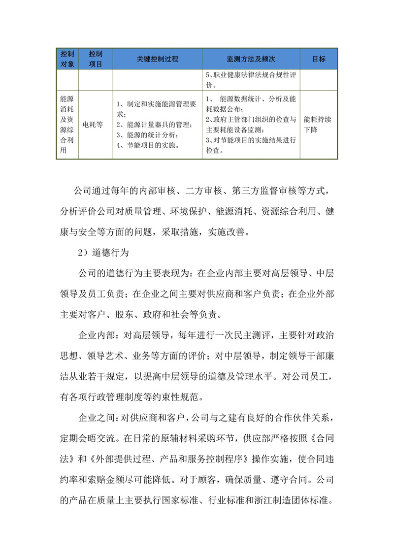
质量诚信自评报告 /
Quality integrity self assessment report